
(来源:铭说能源)

摘要
行情回顾(2026.3.16~2026.3.20):中信煤炭指数4451.82点,下跌2.05%,跑赢沪深300指数0.14pct,位列中信板块涨跌幅榜第4位。
本周煤炭市场两个值得关注的现象。
现象一:动力煤价格止跌,并开启逆季节性上行。
1)上周周报,我们强调“短期,国内煤价延续季节性弱势,符合预期,但勿虑,其调整空间十分有限”。一方面,印尼RKAB政策导致其未来产量面临巨大的不确定性,海外价格已然步入上行周期;一方面,美伊冲突虽对煤炭直接影响较小,但受油气价格大幅上涨影响,煤代油、煤代气需求激增,吨煤成本、海运费亦被动抬升,间接对煤价形成明显拉动。在进口煤价格高企的背景下,部分终端预期转向内贸煤招标,后续内贸需求有望逐步释放,对市场形成支撑,本轮下行空间十分有限”。
2)早在3月8日的周报《煤代油、煤代气、成本升,价格上涨逻辑强化,少博弈多重视》中,我们便指出“美伊冲突持续发酵,霍尔木兹海峡封锁导致航运、原油、LNG、甲醇等化工品价格暴涨。叠加印尼减产的背景,进一步强化了煤价上涨逻辑,打开了煤价涨价天花板”。近期,美伊冲突仍在持续发酵,并呈现扩大化迹象,国际原油、LNG价格持续走高,并带动国际煤价不断上行。虽然当前国内尚处季节性淡季,但在进口煤倒挂幅度进一步加大背景下,进口数量预期面临下降,淡季累库不及预期或为大概率事件,为应对未来的不确定性,部分终端提前开启补库,并转向内贸采购。此外,如上周周报所述“化工暴涨致煤化工盈利剧增,煤化工企业加大生产负荷,一定程度上支撑淡季需求”。因此,在地缘冲突持续,导致进口量收缩叠加煤化工需求高增背景下,煤价淡季不淡正变为现实,且随着冲突时间越长,煤价上涨动力越强,我们依然认为煤价将向千元大关发起冲击。
现象二:本周五夜盘,焦煤主力合约增仓大涨8.7%,领跑国内商品。
其背后所反映的逻辑并非单纯焦煤自身的供需驱动,更多在于地缘冲突持续发酵背景下,能源成本上升后的替代效应(国内低成本替代海外高成本),煤化工的传导效应(焦煤制焦炭过程中焦炉煤气制化工副产品利润大增)以及动力煤逆季节性上涨下的催化。当前多数商品均处地缘冲突主导能源价格抬升阶段,焦煤亦不例外,在局势未出现实质性缓解前,其价格便易涨难跌。
此外,我们一直强调本轮交易的核心在于海外,即海外市场出现“黑天鹅”事件,海外价格暴涨,国内煤价想象空间才有望彻底打开。目前,市场正延此路径演绎中,我们认为本轮煤价上涨总体或分三个阶段演绎:
阶段一:印尼减产奠定煤价上行基础。
阶段二:美伊冲突导致煤代油、煤代气需求激增,强化上行逻辑以及上涨斜率。
阶段三:部分煤炭生产国或因柴油紧缺,被动减产/停产,加剧供需矛盾。
年初我们推出“海外3小煤”概念,指出直接在海外销售的煤企将更为受益。重点关注在海外布局的煤炭公司:中国秦发(布局印尼)、力量发展(布局南非)、兖煤澳大利亚(布局澳大利亚)。
自3月初美伊冲突以来,油气价格暴涨,多数国内化工品主力合约(如甲醇、丙烯、乙二醇等)自低点已普遍上涨超30%,国内煤化工盈利明显增厚。我们提出重点关注煤化工占比相对较高的兖矿能源、广汇能源、中煤能源、中国旭阳集团等。
重点领域分析:
Ø本周,动力煤价格结束调整,开启逆季节性上行;焦煤市场情绪随之改善,价格稳中有升。截至3月20日,北港动煤报收737元/吨,周环比+1元/吨;CCI柳林低硫主焦1450元/吨,周环比+10元/吨。
Ø动力煤方面,价格如期止跌,开启逆季节性上行,仍坚信煤价将向千元大关发起冲击。供应方面,主产区个别煤矿因井下问题暂停生产,部分前期产量较少的煤矿恢复正常生产,监测点煤矿产能利用率小幅上升,目前大部分煤矿生产正常,供应稳定。据汾渭统计,“三西”地区煤矿产能利用率92%,周环比上升1.9pct。需求方面,由于前期煤价下行,内贸低卡煤已接近长协价格水平,且与进口煤倒挂幅度不断加大,部分终端及投机用户询盘、采购积极性有所提升,在国际地缘冲突持续发酵背景下,贸易商多看好后市并开始挺价,其共同支撑价格止跌,并在淡季开启逆季节性上行。
ü上周周报,我们强调“短期本轮煤价下行空间十分有限,待给市场一定时间消化此前煤价涨幅后,中长期而言煤价将向千元大关发起冲击”,本周煤价止跌并逆季节性回升,我们仍维持上述观点。
ü早在3月8日的周报《煤代油、煤代气、成本升,价格上涨逻辑强化,少博弈多重视》中,我们便指出“美伊冲突持续发酵,霍尔木兹海峡封锁导致航运、原油、LNG、甲醇等化工品价格暴涨。叠加印尼减产的背景,进一步强化了煤价上涨逻辑,打开了煤价涨价天花板”。近期,美伊冲突仍在持续发酵,并呈现扩大化迹象,国际原油、LNG价格持续走高,并带动国际煤价不断上行。虽然当前国内尚处季节性淡季,但在进口煤倒挂幅度进一步加大背景下,进口数量预期面临下降,淡季累库不及预期或为大概率事件,为应对未来的不确定性,部分终端提前开启补库,并转向内贸采购。此外,如上周周报所述“化工暴涨致煤化工盈利剧增,煤化工企业加大生产负荷,一定程度上支撑淡季需求”。因此,在地缘冲突持续,导致进口量收缩叠加煤化工需求高增背景下,煤价淡季不淡正变为现实,且随着冲突时间越长,煤价上涨动力越强,我们依然认为煤价将向千元大关发起冲击。
Ø焦煤方面,主力合约周五夜盘大涨,领跑国内商品。本周产地煤价延续涨势,终端补库需求集中释放,叠加中间环节洗煤厂及贸易商积极采购,整体市场成交活跃,煤矿签单良好,库存快速去化,且部分预售订单在10天以上,煤矿报价连日上涨,竞拍市场成交涨多跌少。供应方面,本周山西及内蒙地区部分因重大会议延迟复产的煤矿开工继续恢复,产地整体供应持续提升。据汾渭统计,本周样本煤矿原煤产量1253.3万吨,周环比增加21.4万吨。需求方面,钢厂高炉复产预期较强,本周铁水产量快速回升,部分钢厂采购节奏加快,且焦炭提涨预期渐强,原料煤供需格局进一步好转,短期焦煤价格稳中偏强运行。
ü本周五夜盘,焦煤主力合约大涨8.7%,领跑国内商品。其背后所反映的逻辑并非单纯焦煤自身的供需驱动,更多在于地缘冲突持续发酵背景下,能源成本上升后的替代效应(国内低成本替代海外高成本),煤化工的传导效应(焦煤制焦炭过程中焦炉煤气制化工副产品利润大增)以及动力煤逆季节性上涨下的催化。当前多数商品均处地缘冲突主导能源价格抬升阶段,焦煤亦不例外,在局势未出现实质性缓解前,其价格便易涨难跌。
投资策略:
受印尼减产消息影响,海外煤价有望开启上行趋势,重点关注“海外3小煤”:中国秦发(布局印尼)、力量发展(布局南非)、兖煤澳大利亚(布局澳大利亚)。此外,在美伊冲突持续发酵的背景下,重点关注煤化工占比相对较高的兖矿能源、广汇能源、中煤能源、中国旭阳集团等。
年报业绩披露在即,遵循“绩优则股优”,重点推荐中煤能源(H+A)、中国神华(H+A)、陕西煤业。
重点推荐深耕智慧矿山领域的科达自控;困境反转的中国秦发。
此外,重点关注力量发展、Peabody(BTU)、晋控煤业、潞安环能,新集能源、山煤国际、电投能源、淮北矿业、昊华能源、平煤股份,未来存在增量的华阳股份、甘肃能化。
此外,前期完成控股变更、资产置换的江钨装备亦值得重点关注。
风险提示:国内产量释放超预期,下游需求不及预期,原煤进口超预期,政策不及预期。

报告正文
1. 本周核心观点
1.1.动力煤:日耗同比转增+进口煤出现缺口,港口煤价具备上行空间
1.1.1产地:产地煤价稳中上涨,下游维持刚需采购
本周主产区煤价稳中小幅上涨。当前多数煤矿维持正常生产,个别矿井因井下问题暂停,整体供应较为稳定。电煤需求偏弱,市场采购主要来自冶金、化工等非电终端的刚需补库,部分发运户为完成铁路计划加大拉运力度,叠加北方港口价格企稳回升,市场情绪有所提振,部分煤矿产销平衡,支撑价格小幅探涨。目前下游仍以刚需采购为主,市场处于传统淡季,电煤需求有限,预计短期价格维持上涨走势,但上行空间有限。
截至2026年3月20日:
大同南郊Q5500报601元/吨,周环比增加18元/吨,同比上升25元/吨。
陕西榆林Q5500报640元/吨,周环比增加90元/吨,同比增加60元/吨。
鄂尔多斯Q5500报542元/吨,周环比增加5元/吨,同比增加59元/吨。

1.1.2.港口:产区上涨推高到货成本,进口煤缺口刺激煤价上涨
本周北方港口市场企稳反弹。近期进口煤供应出现缺口,加之低卡煤价格已跌至长协附近,部分终端转向内贸煤采购,释放少量刚需补库需求。同时,主产区煤价上涨推高北港到货成本,市场情绪有所好转,带动上游报价持续上行。当前市场参与者对后市看法仍存分歧,部分认为港口库存高位叠加淡季需求有限,刚需补库对价格的支撑力度不足,出货意愿较强;另有一些则认为,煤矿涨价导致到货成本高企,虽目前仅零星需求,但后续铁路检修或将收窄港口调入,市场有望进入供需弱平衡状态,预计短期价格上涨后将以僵持震荡为主。
截止2026年3月20日,渤海 9 港库存为2734万吨,周环比增加79万吨,同比下降415万吨。截止2026年3月18日,全国73家港口动力煤库存为6044.4万吨,周环比增加161万吨,同比下降499万吨。

1.1.3.海运:锚地船舶数量周环比上涨
截至2026年3月20日,周频(2026.3.13~2026.3.20)环渤海9港锚地船舶数量日均72艘,周环比增加6艘。

1.1.4.电厂:电煤淡季日耗同比转增
截止2026 年 3月 19日,沿海8省电厂日耗为212.4万吨,周环比增加23.8万吨,同比增加19.2万吨;库存为 3393万吨,周环比减少5万吨,同比增加115.3万吨。

1.1.5.价格:日耗同比转增+进口煤出现缺口,港口煤价具备上行空间
截至2026年3月20日,北港现货价格为737元/吨,周环比增加1元/吨。产地方面,本周主产区煤价稳中小幅上涨。当前多数煤矿维持正常生产,个别矿井因井下问题暂停,整体供应较为稳定。电煤需求偏弱,市场采购主要来自冶金、化工等非电终端的刚需补库,部分发运户为完成铁路计划加大拉运力度,叠加北方港口价格企稳回升,市场情绪有所提振,部分煤矿产销平衡,支撑价格小幅探涨。目前下游仍以刚需采购为主,市场处于传统淡季,电煤需求有限,预计短期价格维持上涨走势,但上行空间有限。下游方面,本周北方港口市场企稳反弹。近期进口煤供应出现缺口,加之低卡煤价格已跌至长协附近,部分终端转向内贸煤采购,释放少量刚需补库需求。同时,主产区煤价上涨推高北港到货成本,市场情绪有所好转,带动上游报价持续上行。当前市场参与者对后市看法仍存分歧,部分认为港口库存高位叠加淡季需求有限,刚需补库对价格的支撑力度不足,出货意愿较强;另有一些则认为,煤矿涨价导致到货成本高企,虽目前仅零星需求,但后续铁路检修或将收窄港口调入,市场有望进入供需弱平衡状态,预计短期价格上涨后将以僵持震荡为主。长期而言,“十五五”期间,煤炭在我国能源体系中的主体地位和压舱石作用不会改变,在国内供应增量有限(固定资产投资难以支撑产量大幅释放+ “3060”背景下各主体新建意愿较弱)、进口煤管控常态化的背景下,行业供需总体平稳,集中度有望进一步提高,在煤炭供给侧结构性改革持续深化的背景下,煤炭行业高质量发展可期。

1.2.焦煤:焦化厂集中补库,带动焦煤价格上行
1.2.1.产地:补库需求集中释放,产地煤价持续攀高
本周产地煤价延续涨势,终端补库需求集中释放,叠加中间环节洗煤厂及贸易商积极采购,整体市场成交活跃,煤矿签单良好,库存快速去化,且部分预售订单在10天以上,煤矿报价连日上涨,竞拍市场成交涨多跌少。随着煤价持续攀高,部分下游对于高价接货相对谨慎,不过矿方多无库存压力,短期价格支撑偏强。
➢截至3月20日,吕梁主焦报1370元/吨,周环比增加50元/吨,同比上涨210元/吨。
➢截至3月20日,乌海主焦报1280元/吨,周环比持平,同比上涨120元/吨。
➢截至3月20日,柳林低硫主焦报1450元/吨,周环比增加10元/吨,同比上涨200元/吨。
➢截至3月20日,柳林高硫主焦报1240元/吨,周环比增加30元/吨,同比上涨110元/吨。

1.2.2.库存:焦化厂积极补库
近几日下游焦企补库较为集中,叠加中间环节贸易商及洗煤厂积极采购,煤矿签单良好,多数库存已出清,且部分预售订单已有一周至半个月左右,产地库存有效去化。
截至2026年3月20日:
➢港口炼焦煤库存265万吨,周环比减少3万吨,同比减少111万吨。
➢230家独立焦企炼焦煤库存847万吨,周环比增加32万吨,同比上涨156万吨。
➢247家钢厂炼焦煤库存774万吨,周环比减少4万吨,同比上涨16万吨。

1.2.3.价格:焦化厂集中补库,带动焦煤价格上行
截至3月20日京唐港山西主焦库提价报收1620元/吨,周环比增加50元/吨。产地方面,本周产地煤价延续涨势,终端补库需求集中释放,叠加中间环节洗煤厂及贸易商积极采购,整体市场成交活跃,煤矿签单良好,库存快速去化,且部分预售订单在10天以上,煤矿报价连日上涨,竞拍市场成交涨多跌少。随着煤价持续攀高,部分下游对于高价接货相对谨慎,不过矿方多无库存压力,短期价格支撑偏强。库存方面,近几日下游焦企补库较为集中,叠加中间环节贸易商及洗煤厂积极采购,煤矿签单良好,多数库存已出清,且部分预售订单已有一周至半个月左右,产地库存有效去化。后市来看,重点关注以下几点:(1)钢材去库斜率;(2)钢厂、焦企利润;(3)焦煤自身供应恢复情况;(4)焦煤自身绝对价格。长期来看,我们认为“买焦煤”就是“买地产”,随着后续需求端的缓慢复苏,地产或已渡过最艰难的时刻,焦煤需求亦是如此。
长期而言,国内炼焦煤供需格局持续向好,主焦煤或尤其紧缺。主因:
➢ 国内存量煤矿有效供应或逐步收缩:由于炼焦煤矿井资源禀赋及安全条件均逊于动力煤矿井,在环保、安监常态化的背景下,国内焦煤矿的有效供给或逐步收缩。
➢ 国内焦煤新建矿井数量有限,面临后备资源不足困境:焦煤属稀缺资源,且新增产能极为有限,意味着国内炼焦煤未来增产潜力较小,面临后备资源储备不足困境。

1.3.焦炭:铁水产量回升,焦企计划下周提涨
1.3.1.供需:河北钢厂限制解除,铁水产量逐步恢复
供给方面,本周焦炭供应稳中有增:一方面,近期焦煤价格虽有探涨,但在化产价格补充下,焦企整体利润较为乐观,焦企生产积极性不减;另一方面,两会结束后部分区域焦化开始复产,带动供应有所增加。
需求方面,上周临近周末,两会圆满结束,对河北等地区钢厂生产限制解除,铁水产量逐步开始恢复,焦炭刚需支撑增强,但由于当前钢厂库存略有偏高,整体对焦炭采购增量有限,不过在焦企积极发货下,钢厂库存继续保持上涨态势。

1.3.2.库存:焦企库存处于同比偏低水平
随着近期北方高炉复产,铁水产量回升幅度明显,焦炭刚需有所好转,但钢厂原料库存合理下,对焦炭仍多保持按需采购,少数企业采购有所增加,另外,近期焦企发货积极性较高,带动厂内库存继续下跌;当前焦企库存整体位于偏低水平。其中:
➢ 港口方面:据Mysteel统计,港口库存199万吨,周环比增加3万吨,同比减少9万吨。
➢ 焦企方面:据Mysteel统计,230家样本焦企焦炭库存52万吨,周环比减少4万吨,同比下降20万吨。
➢ 钢厂方面:据Mysteel统计,247家样本钢厂焦炭库存688万吨,周环比增加1万吨,同比增加25万吨。

1.3.3.利润:样本焦企亏损转为盈利
据Mysteel统计,截至3月19日,样本焦企平均吨焦盈利38元,亏损转为盈利。其中:
➢山西准一级焦平均盈利57元,周环比增加35元。
➢ 山东准一级焦平均盈利97元,周环比增加46元。
➢内蒙二级焦平均亏损11元,亏损周环比缩小41元/吨。

1.3.4.价格:铁水产量回升,焦企计划下周提涨
综合来看,本周焦炭价格持稳运行。供应端,在利润及前期限产企业复产的推动下,焦炭供应稳中小幅上涨;需求端,近期高炉已基本完成复产,铁水产量回升明显,成材产量也有所上涨,叠加终端逐步复苏,市场基本面有所好转,钢材库存已由增转降,且厂库及社库数量同步下移,不过钢厂考虑当前原料库存较为合理,增量意愿暂时有限,但在焦企积极出货下,各焦企厂内库存多呈现下移趋势。另外,本周焦煤市场继续偏好,煤矿均有不同程度预售,价格整体也呈现涨势,对焦炭成本支撑增强,市场情绪好转。目前,主流焦企已有提涨计划,暂定于下周一提涨,周三落地,不过由于本周钢材库存降幅有限,库存压力仍存,叠加钢厂对原料多数暂无增库意愿,部分钢厂已明确拒绝本轮提涨,预计焦炭市场博弈将有所加剧,落地时间或有所延后,后期需关注原料煤价格及钢材库存下降幅度。
2.本周行情回顾
本周上证指数报收3957.05点,下降3.38%,沪深300指数报4567.02点,下降2.19%。中信煤炭指数4451.82点,下降2.05%,跑赢沪深300指数0.14pct,位列中信板块涨跌幅榜第4位。
个股方面,煤炭板块上市公司中6家上涨,29家下跌。


3.本周行业资讯
3.1.行业要闻
▲内蒙古首条沙戈荒新能源基地外送通道开工:
3月17日上午10时,在呼和浩特市托克托县蒙西-京津冀±800千伏特高压直流输电工程(蒙3标段)建设现场,随着反循环钻机开展基础施工作业,标志着该工程内蒙古段正式开工建设。蒙西-京津冀±800千伏特高压直流输电工程,是内蒙古首条沙戈荒新能源基地外送通道,可将库布其沙漠装机规模达1200万千瓦的新能源送往华北电力负荷中心,有力推动内蒙古新能源大规模开发和高效外送,助力内蒙古形成特高压外送规模超5000万千瓦的超级通道,实现更大范围电力资源优化配置。
(来源:煤炭资源网,2026-3-20)
▲陇电入鲁工程1050万千瓦配套新能源项目全部投产:
近日,陇电入鲁工程配套新能源最后一批190兆瓦光伏项目在白银完成启动并成功投运,标志着陇电入鲁工程规划的1050万千瓦配套新能源项目实现投产发电。自此,陇电入鲁工程每年可向山东输送电量约360亿千瓦时,其中新能源占总输电量的50%以上,将有效提升甘肃新能源消纳利用水平。据介绍,陇电入鲁工程配套电源1450万千瓦,其中新能源1050万千瓦,并首次在送端基地配置储能105万千瓦,将风、光、火电打捆外送,实现多能互补。自陇电入鲁工程配套新能源项目启动以来,国家电网甘肃省电力公司全力做好并网服务工作。针对项目规模大、并网节点集中的特点,主动靠前,对项目并网资料开展全过程预审,建立审核台账,确保资料规范完整。在并网关键期,实现资料随到随审,最大限度压缩审核周期。同时,优化内部流转流程,为项目“建成即并网”提供了有力支撑。
(来源:煤炭资源网,2026-3-20)
▲江苏电网15项重点工程全面复工:
3月15日,随着江苏500千伏上河-高邮线路增容改造工程正式开工,江苏电网15项500千伏及以上重点工程全面复工。江苏电网预计今年投产35千伏及以上输变电工程393项,新增线路总长4409千米、变电容量2139万千伏安。随着大规模新能源持续并网,叠加省内资源与负荷逆向分布等因素,江苏跨江、跨区域能源消纳需求快速增长。国网江苏省电力有限公司建设部基建管控中心相关人员介绍,此次复工的重点工程精准服务区域新能源稳定送出和消纳。其中,500千伏上河-高邮线路增容改造工程、500千伏高邮变电站主变压器扩建工程等,将进一步提升地方新能源外送能力;盐城高荣变电站升压工程将有效保障沿海风电集中送出,助力绿色电力高效利用。
(来源:煤炭资源网,2026-3-20)
▲甘肃新型储能装机突破900万千瓦:
从国家电网甘肃省电力公司获悉,截至3月中旬,甘肃省新型储能装机总量突破900万千瓦,达到921.69万千瓦,同比增长104.67%,占全省电源装机总量的7.17%,相当于5.5个刘家峡水电站的装机总量。甘肃风光资源富集、区位优势明显,全省风能可开发量5.6亿千瓦、居全国第四,太阳能可开发量95亿千瓦、居全国第五。据测算,900万千瓦的新型储能装机,意味着每年可多消纳绿电67.5亿千瓦时,相当于节约标准煤83万吨。
(来源:煤炭资源网,2026-3-20)
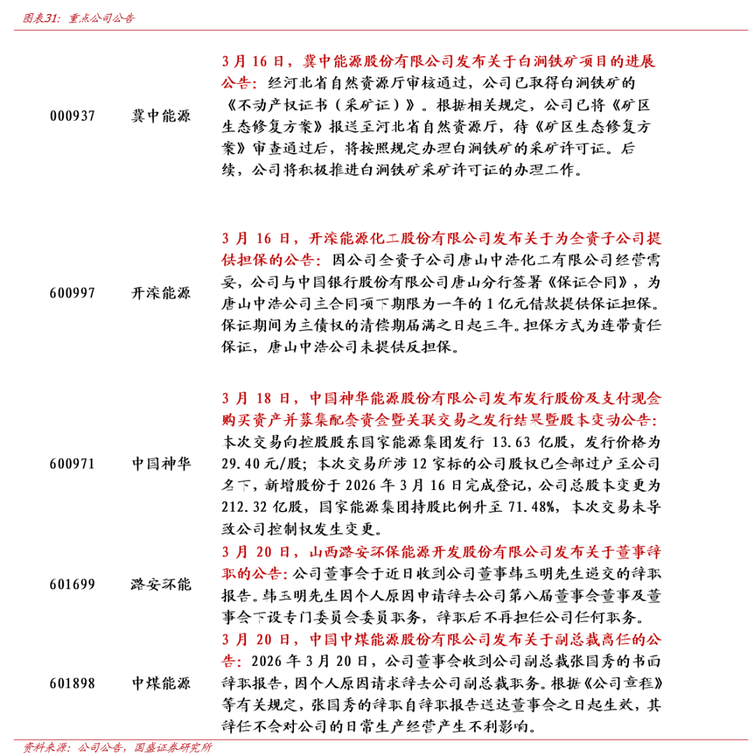
3.2.重点公司公告
国内产量释放超预期。
下游需求不及预期。
原煤进口超预期。
政策不及预期
END
]article_adlist-->具体分析详见国盛证券研究所2026年3月22日发布的《国内煤价吹响全面反攻号角——终如愿》报告
分析师 张津铭 执业证书编号:S0680520070001
分析师 刘力钰 执业证书编号:S0680524070012
分析师 高紫明 执业证书编号:S0680524100001
分析师 鲁 昊 执业证书编号:S0680525080006
分析师 张卓然 执业证书编号:S0680525080005


免责声明
特别声明:《证券期货投资者适当性管理办法》于2017年7月1日起正式实施。通过微信形式制作的本资料仅面向国盛证券客户中的专业投资者。请勿对本资料进行任何形式的转发。若您非国盛证券客户中的专业投资者,为保证服务质量、控制投资风险,请取消关注,请勿订阅、接受或使用本资料中的任何信息。因本订阅号难以设置访问权限,若给您造成不便,烦请谅解!感谢您给予的理解和配合。
]article_adlist-->重要声明:本订阅号是国盛证券电力团队设立的。本订阅号不是国盛能源电力团队研究报告的发布平台。本订阅号所载的信息仅面向专业投资机构,仅供在新媒体背景下研究观点的及时交流。本订阅号所载的信息均摘编自国盛证券研究所已经发布的研究报告或者系对已发布报告的后续解读,若因对报告的摘编而产生歧义,应以报告发布当日的完整内容为准。本资料仅代表报告发布当日的判断,相关的分析意见及推测可在不发出通知的情形下做出更改,读者参考时还须及时跟踪后续最新的研究进展。 ]article_adlist-->本资料不构成对具体证券在具体价位、具体时点、具体市场表现的判断或投资建议,不能够等同于指导具体投资的操作性意见,普通的个人投资者若使用本资料,有可能会因缺乏解读服务而对报告中的关键假设、评级、目标价等内容产生理解上的歧义,进而造成投资损失。因此个人投资者还须寻求专业投资顾问的指导。本资料仅供参考之用,接收人不应单纯依靠本资料的信息而取代自身的独立判断,应自主作出投资决策并自行承担投资风险。 ]article_adlist-->版权所有,未经许可禁止转载或传播。 ]article_adlist-->
海量资讯、精准解读,尽在新浪财经APP
倍悦网配资提示:文章来自网络,不代表本站观点。